【行政许可相关事项办理流程】医疗机构放射性职业病危害建设项目竣工验收窗口办理
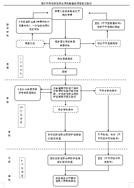
医疗机构放射性职业病危害建设项目竣工验收窗口办理流程图

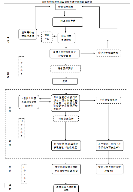
医疗机构放射性职业病危害建设项目竣工验收网上办理流程图模板

上一篇: 【行政许可相关事项...
下一篇: 【行政许可】昌吉州...
医疗机构放射性职业病危害建设项目竣工验收窗口办理流程图

医疗机构放射性职业病危害建设项目竣工验收网上办理流程图模板

上一篇: 【行政许可相关事项...
下一篇: 【行政许可】昌吉州...