【行政许可相关事项办理流程】医疗机构放射性职业病危害建设项目预评价报告审核事项办理
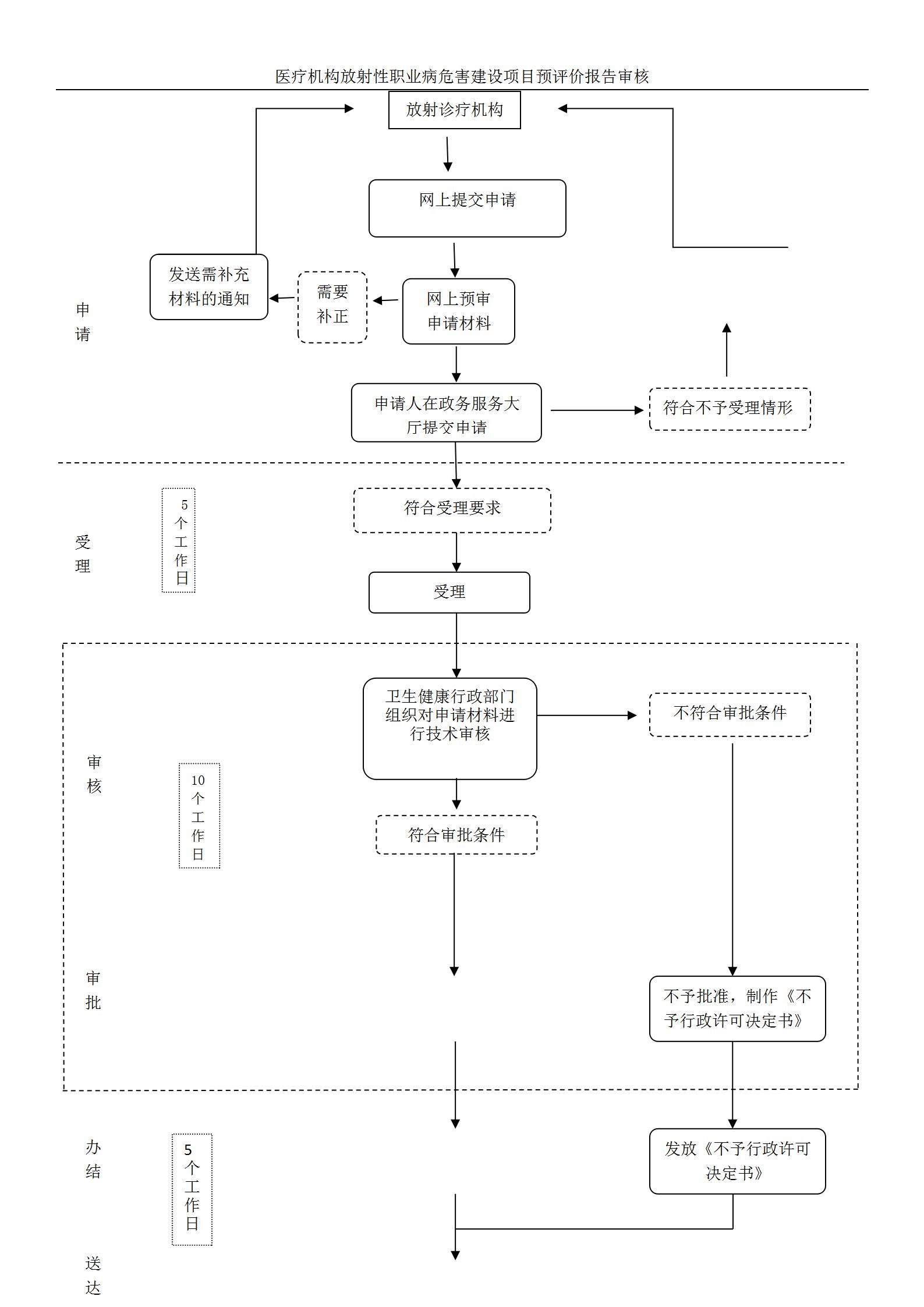
医疗机构放射性职业病危害建设项目预评价报告审核事项办理流程图

医疗机构放射性职业病危害建设项目预评价报告审核网上办理流程图

上一篇: 【行政许可相关事项...
下一篇: 【行政许可】昌吉州...
医疗机构放射性职业病危害建设项目预评价报告审核事项办理流程图

医疗机构放射性职业病危害建设项目预评价报告审核网上办理流程图

上一篇: 【行政许可相关事项...
下一篇: 【行政许可】昌吉州...