个人中心
繁体版
简体版
无障碍
工业和信息化局
搜本站
搜索
当前页面:
法定主动公开内容
»
部门文件
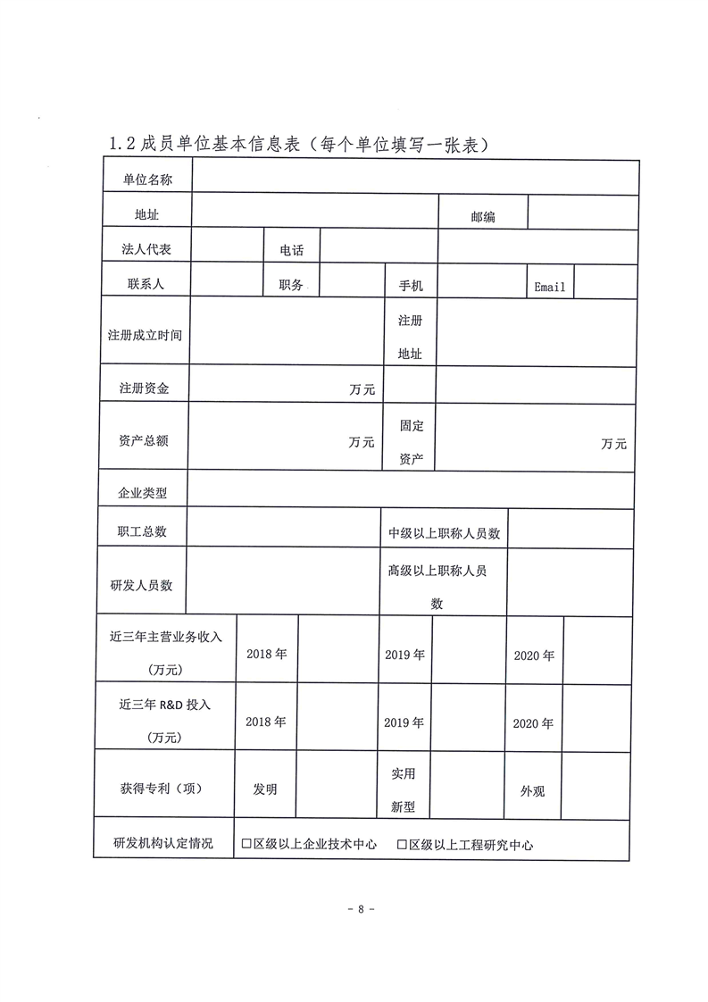
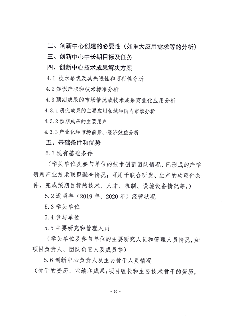
关于组织申报”十四区“第一批自治区认定企业技术中心的通知
发布日期: 2021-04-12 20:34:18
来源:昌吉州人民政府
浏览次数:
次
文章字号:
大
中
小
上一篇:
新疆维吾尔自治区钢...
下一篇:
关于新疆晶鑫硅业淘...
【返回顶部】
【打印本页】
【关闭本页】
相关信息