试用期里可以随意解聘?
试用期要签劳动合同吗?
关于试用期
大家是否也有这些疑问?
快收好这篇知识帖!
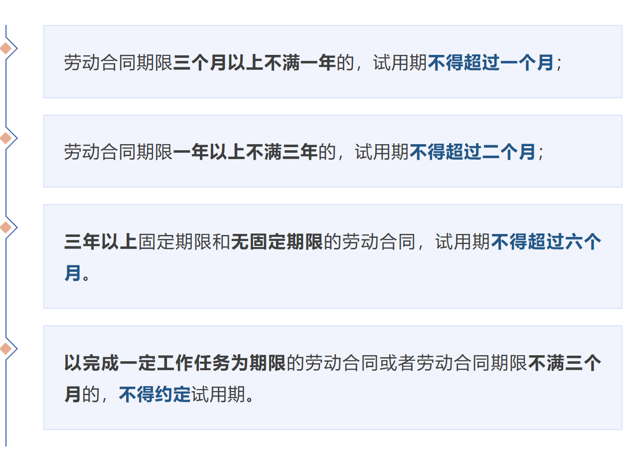
试用期时长,不能随意定!
《劳动合同法》第十九条规定


试用期应按什么标准支付工资?
《劳动合同法实施条例》第十五条规定
劳动者在试用期的工资
不得低于
本单位相同岗位最低档工资的80%
或者不得低于
劳动合同约定工资的80%
并不得低于
用人单位所在地的最低工资标准
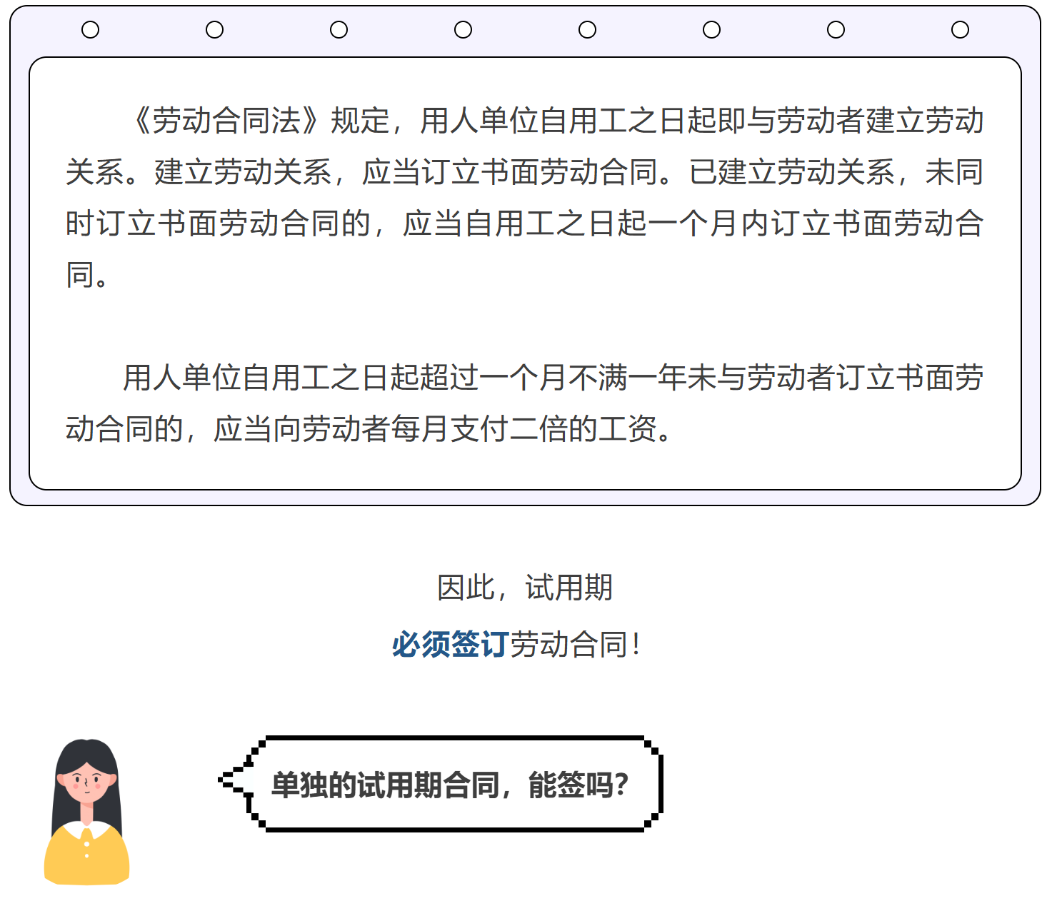
试用期要签劳动合同吗?

根据《劳动合同法》第十九条规定,试用期包含在劳动合同期限内。劳动合同仅约定试用期的,试用期不成立,该期限为劳动合同期限。
试用期里可以随意解聘?
不是哦
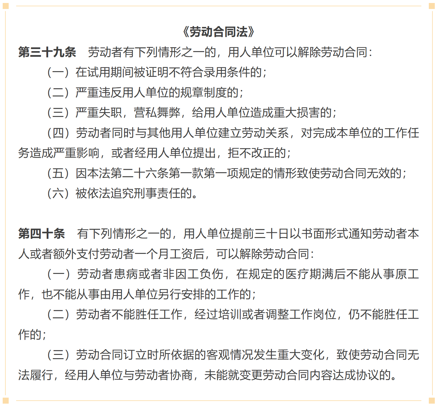
试用期解除劳动合同,有条件!
劳动者在试用期内提前三日通知用人单位,可以解除劳动合同。
在试用期中,除劳动者有《劳动合同法》第三十九条和第四十条第一项、第二项规定的情形外,用人单位不得解除劳动合同。用人单位在试用期解除劳动合同的,应当向劳动者说明理由。

劳动者试用期期间因个人原因辞职,
要付用人单位违约金吗?
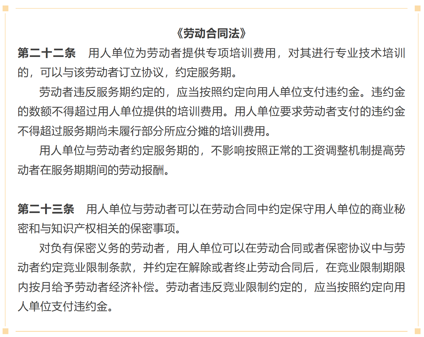
《劳动合同法》第二十五条规定,除本法第二十二条和第二十三条规定的情形外,用人单位不得与劳动者约定由劳动者承担违约金。
因此,无论是否在试用期间
劳动者因个人原因辞职
除以上法定情形外
一般无需向用人单位支付违约金

用人单位与劳动者违法约定试用期
应承担什么法律责任?
《劳动合同法》第八十三条规定,用人单位违反本法规定与劳动者约定试用期的,由劳动行政部门责令改正;违法约定的试用期已经履行的,由用人单位以劳动者试用期满月工资为标准,按已经履行的超过法定试用期的期间向劳动者支付赔偿金。
上一篇: 事关技能人才工资,...
下一篇: 违法约定试用期怎么...
