个人中心
繁体版
简体版
无障碍
生态环境局
搜本站
搜索
首页
部门动态
政务公开
政务服务
互动交流
当前页面:
首页
»
部门动态
»
通知公告
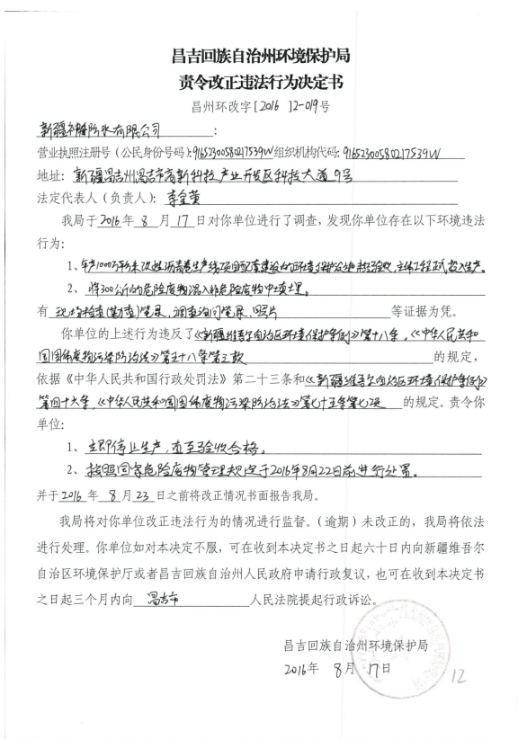
新疆神舟防水有限公司(未验先投)环境违法行为行政处罚文书
发布日期: 2016-11-04 11:47:15
来源:昌吉州政府网
浏览次数:
次
文章字号:
大
中
小
责改(4).png
上一篇:
新疆神舟防水有限公...
下一篇:
【建设项目环境影响...
【返回顶部】
【打印本页】
【关闭本页】
相关信息