一、中度以上失能老年人养老服务消费补贴是什么?
由政府提供资金,按自然月以“电子消费券”形式发放,用于抵扣中度以上失能老年人支付的养老服务消费费用。
二、哪些老年人可以申领这项补贴?
居住在新疆维吾尔自治区辖区内(包括户籍人口和常住人口)所有年满60周岁,经民政部门委托的第三方专业评估机构评估为中度、重度或完全失能等级的老年人。
三、哪些老年人不可以申领这项补贴?
生活自理及轻度失能的老年人;正在享受特困人员供养救助、经济困难失能老年人集中照护服务补助、居家和社区基本养老服务提升行动项目(国家和自治区)服务的老年人不重复享受此补贴。
四、老年人失能状态怎么评估认定?
老年人或其代办人(老年人配偶、子女、亲属、村(社区)工作人员、养老服务机构工作人员等)可以通过“民政通”小程序中“能力等级自评”模块先进行自评,认为达到中度及以上失能等级可申请由民政部门委托的第三方专业评估机构进行评估认定。
五、谁来评估认定老年人是不是失能、属于哪个等级?
民政部门委托的第三方专业评估机构严格按照《老年人能力评估规范》(GB/T 42195-2022)国家标准对老年人的能力等级进行评估,按照得分将老年人能力划分为能力完好、轻度失能、中度失能、重度失能、完全失能五个等级。
六、申请养老服务消费补贴的流程是什么?
第一步:提交申请
怎么申请:在“民政通”注册账号并在线提交申请,如老年人不便操作,可由配偶、子女、亲属、村(社区)工作人员、养老服务机构工作人员等代办
第二步:能力评估
民政部门委托的第三方专业评估机构评估将依据国家标准《老年人能力评估规范》(GB/T42195-2022)组织评估。
第三步:领取消费券
审核通过后,首月消费券将发放至中度以上失能老年人“民政通”账户。
此后每个自然月系统会自动发放当月券。
对于老年人因身体状况变化等因素不再符合补贴条件的老年人和去世的中度以上失能老年人,本人或其代办人(老年人配偶、子女、亲属、村(社区)工作人员、养老服务机构工作人员等)应尽快通过手机上的“民政通”APP办理补贴资格终止业务,或联系当地县级民政部门,核实确认后予以终止。资格终止后,从次月开始,停发电子消费券。
第四步:使用(核销消费券)
在接受养老机构或社区养老服务机构服务时,出示“民政通”中的电子消费券进行费用抵扣。
七、中度以上失能老年人户籍所在地为新疆但长期居住在其他省区,或户籍所在地为其他省区但长期居住在新疆,能申请吗?
该项补贴不限户籍,以居住地作为发放条件。中度以上失能老年人户籍为新疆但长期住在其他省区的,向长期居住省份所在地提出申请,享受所在省份的养老服务消费补贴;户籍为其他省区但长期居住在新疆的,享受新疆养老服务消费补贴。
八、能力评估的方式有哪些?
老年人及其代办人(老年人配偶、子女、亲属、村(社区)工作人员、养老服务机构工作人员等)可通过“民政通”APP里的评估机构列表自主选择民政部门委托的第三方专业评估机构。根据实际情况选择前往评估机构进行现场评估,或评估机构上门评估。
九、能力评估收不收费?
老年人能力评估会产生费用。被评估为中度、重度或完全失能且符合养老服务消费补贴申请条件的老年人,评估费用可以用老年人能力评估劵抵扣,最高100元,评估费用不足100元据实结算,超过100元的部分自行承担。如果评估结果是轻度或能力完好,所有费用需个人承担或由地方统筹安排。
十、补贴可以用来购买哪些养老服务?
补贴覆盖四大类服务,评估为中度以上失能老年人每个自然月可从四大类服务选择一项,当月只能享受选择的服务。
一是养老机构长期养老服务:入住养老机构时间在30天以上的服务。
二是养老机构短期“喘息服务”:入住养老机构时间在30天以内的短期服务。
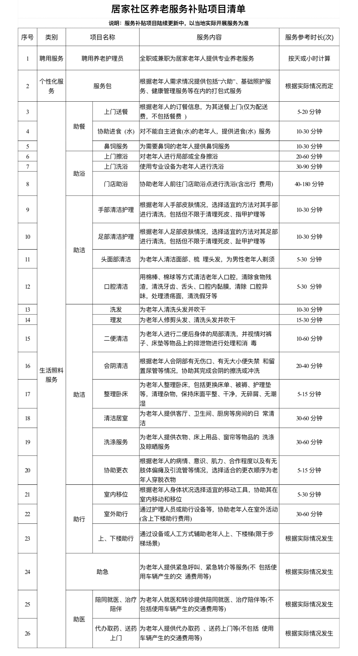
三是居家和社区养老服务:如助餐、助浴、助洁、助行、助医、康复护理等(具体以居家社区养老服务补贴项目清单为准)。
四是日间托养服务:根据老年人需求情况提供生活照料服务服务(具体以居家社区养老服务补贴项目清单为准)。
十一、补贴以什么形式发放,标准如何?
通过“民政通”(手机APP或小程序)按月发放电子消费券。标准:养老服务消费券可抵扣养老机构长期养老服务、短期“喘息服务”、日间托养服务、居家和社区养老上门服务费用,抵扣比例一般为养老服务消费金额的30%—60%,具体抵扣比例和额度将在电子消费券中载明。目前,中度以上失能老年人每人每个自然月最高抵扣额度为800元。重要衔接:如果您同时享受医保部门在试点地区的长期护理保险待遇,在支付符合补贴范围的服务时,会先扣除长期护理保险报销部分,剩余的个人自付金额,再用本消费券按规定比例抵扣。
十二、消费券用不完能攒着吗?或者能取现吗?
不能。消费券当月有效,过期作废,不能累积到下个月,不能兑换成现金,只能用于支付中度以上失能老年人养老服务消费补贴项目内的养老服务费用。
十三、如何查询中度以上失能老年人养老服务消费补贴项目的服务商?
在“民政通”APP或小程序中可以查询到所有已签约的养老机构、社区养老服务机构和第三方专业评估机构。请选择这些名单内机构消费,才能正常使用消费券。
十四、政策实施多久?
本次项目在全国范围内的实施期限为12个自然月(2026年1月——2026年12月)。
昌吉州群众咨询及监督热线:0994-2343070
序号 | 县(市) | 群众咨询热线 |
1 | 玛纳斯县 | 0994-6667880 |
2 | 呼图壁县 | 0994-4581005 |
3 | 昌吉市 | 0994-2525421 |
4 | 阜康市 | 0994-3233290 |
5 | 吉木萨尔县 | 0994-6915207 |
6 | 奇台县 | 0994-7227555 |
7 | 木垒县 | 0994-4820198 |


微信
微博