昌吉回族自治州人民政府网
搜本站
搜索
昌吉州市场监督管理局关于批准发布《玉米茎腐病综合防控技术规程》 等5项地方标准的通告
| 索 引 号: | CJZ042/2021-000371 | 信息分类: | |
| 发布机构: | 昌吉州市场监督管理局 | 发文日期: | 2021-11-09 |
| 文 号: | 2021年第5号 | 是否有效: | 是 |
| 名 称: | 昌吉州市场监督管理局关于批准发布《玉米茎腐病综合防控技术规程》 等5项地方标准的通告 | ||
昌吉州市场监督管理局关于批准发布《玉米茎腐病综合防控技术规程》等5项地方标准的通告
2021年第5号
昌吉州市场监督管理局批准发布《玉米茎腐病综合防控技术规程》等5项地方标准,现予以公布。
附件:
1.《玉米茎腐病综合防控技术规程》等5项昌吉州地方标准目录
2.《玉米茎腐病综合防控技术规程》等5项昌吉州地方标准文本
昌吉州市场监督管理局
2021年11月9日
附件1
《玉米茎腐病综合防控技术规程》等5项昌吉州地方标准目录
|
序号 |
地方标准编号 |
地方标准名称 |
制定修订 |
实施 日期 |
|
1 |
DB6523/T 327-2021 |
玉米茎腐病综合防控技术规程 |
制定 |
2021-12-02 |
|
2 |
DB6523/T 328-2021 |
制种玉米亲本主要指标评价方法 |
制定 |
2021-12-02 |
|
3 |
DB6523/T 325-2021 |
玉米杂交种全程机械化生产技术规程 |
制定 |
2021-12-02 |
|
4 |
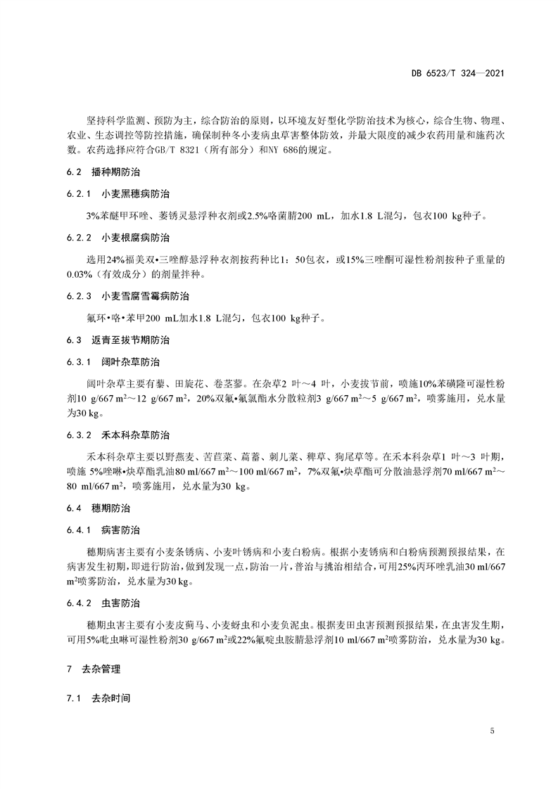
DB6523/T 324-2021 |
滴灌冬小麦制种生产技术规程 |
制定 |
2021-12-02 |
|
5 |
DB6523/T 326-2021 |
早熟优质机采棉种子生产技术规程 |
制定 |
2021-12-02 |














































上一篇: 昌吉州市场监督管理...
下一篇: 2025年9月昌吉州发...
